
3月26日,士兰微电子携最新USB PD快充应用案例现场展示,覆盖多协议旅充快充全套解决方案、移动电源双路升降压快充方案、移动电源单路升降压快充方案、车充升降压快充方案等热门爆款亮相于2021(春季)USB PD&Type-C亚洲展。本次展会汇聚近百家产业链优质供应商、服务商,以及上千家采购商。
2020年,国内快充市场爆发性增长,士兰微电子全系列快充解决方案获得了市场的追捧。士兰微电子是目前国内市场上少有的同时具备移动电源快充PD、旅充快充PD、车充快充PD的套片方案供应商。
士兰微研发团队不仅掌握了快充协议IC、AC-DC开关电源、DC-DC升降压开关电源、高压MOS、低压MOS等所有核心器件的设计技术,而且可以根据实际应用场景,整合这些技术,给到客户最优的解决方案。
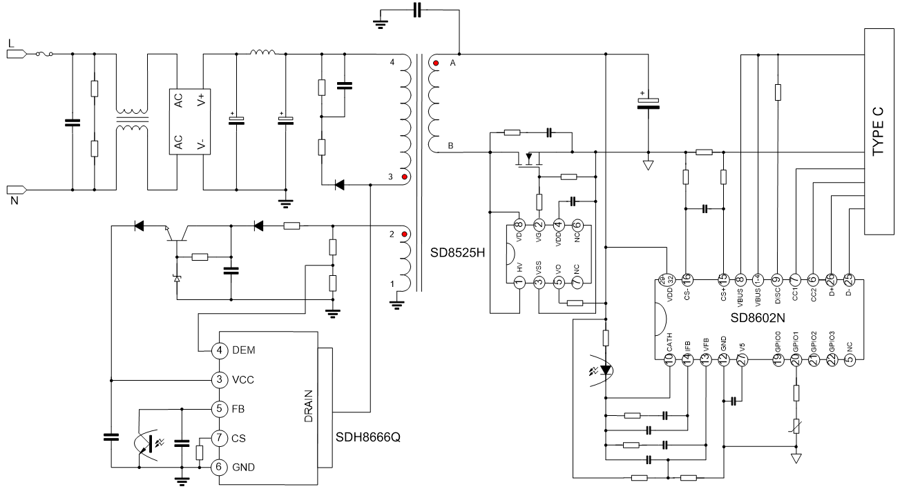
1.多协议旅充快充全套解决方案
士兰微电子提供多协议旅充快充全套解决方案,包括原边PWM控制芯片SDH8666Q,同步整流控制芯片SD8525H和协议芯片SD8602N。SDH8666Q采用士兰专利EHSOP5贴片封装,内置高压启动功能和高压Super Junction MOS,支持30W快充应用,SD8602N在上一代协议IC SD8602Q基础上内置了负载隔离管,提高了系统集成度,降低了外围器件数量。该方案支持PD/QC/FCP/SCP等多协议。

SDH8666Q产品特点
· SSR架构芯片,工作于CCM/DCM/QR模式
· 内置高压启动,待机功耗<40mW
· 内置650V 高压DPMOS
· 改善的抖频方式,有效降低EMI
· VCC HOLD功能,防止轻载或动态切换时芯片欠压重启
· Brown in/out,输出二极管短路保护等完善的保护功能
· EHSOP5贴片封装
SD8525H产品特点
· 内置100V低压MOS
· 支持CCM/DCM/QR模式
· 超快速关断,关断时间小于20ns
· SOP8封装
SD8602N产品特点
· 内置负载隔离管
· 内置MCU,CV/CC控制
· 3V~24V工作电压
· 支持PD 3.0(PPS)/QC3.0/SCP等多协议
· 20mV调压和50mA调流精度
· 包含5个GPIO,用于个性化配置
· 支持I2C通信
· QFN32封装
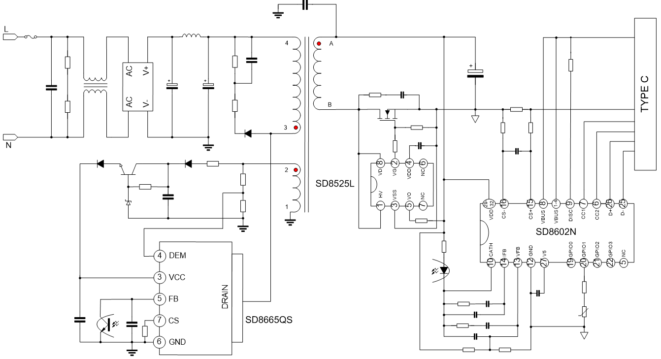
2.20W 旅充多协议快充方案
士兰微电子提供20W旅充快充全套解决方案,包括原边PWM控制芯片SD8665QS,同步整流控制芯片SD8525L和协议芯片SD8602N。该方案支持PD/QC/FCP/SCP等多协议。

SD8665QS产品特点
· SSR架构芯片,工作于CCM/DCM/QR模式
· 内置650V高压MOS,适用于20W快充
· 改善的抖频方式,有效降低EMI
· VCC HOLD功能,防止轻载或动态切换时芯片欠压重启
· Brown in/out,输出二极管短路保护等完善的保护功能
· EHSOP5贴片封装
SD8525L产品特点
· 内置60V低压MOS
· 支持CCM/DCM/QR模式
· 超快速关断
· SOP8封装
SD8602N产品特点
· 内置负载隔离管
· 内置MCU,CV/CC控制
· 3V~24V工作电压
· 支持PD 3.0(PPS)/QC3.0/SCP等多协议
· 20mV调压和50mA调流精度
· 包含5个GPIO,用于个性化配置
· 支持I2C通信
· QFN32封装
3.移动电源双路升降压快充方案
SC59D24B是全新升级的快充芯片,支持2-5节电池设计,仅用一颗IC就可以实现两路H桥升降压管理和支持2A2C四个快充口,可以兼容主流PD/QC/FCP/SCP/VOOC等快充协议。支持Type-C口代码升级,采用外置MOS设计,可以支持最大100W的快充设计。

产品特点
· 工作电压范围:3.3V~40V
· 支持PD3.0, PPS, QC4.0+, FCP, SCP, SFCP, AFC, BC1.2等快充协议
· 最大支持AACC或AABC等4口应用
· 支持固件加密升级
· 集成2路升降压驱动电路
· 内置过压保护、过流保护、过温保护
· 集成I2C/UART等通用接口
· 待机功耗100uA(Vbat≥8.4V)
· 封装QFN60-7x7
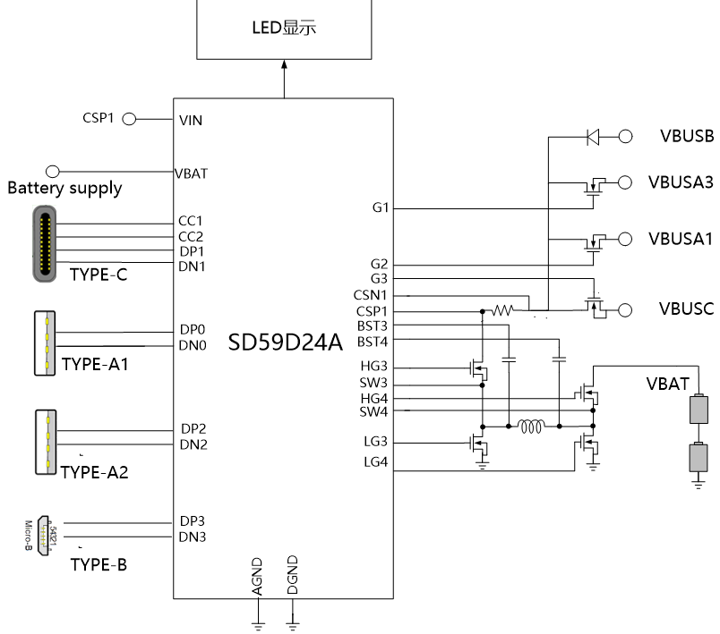
4.移动电源单路升降压快充方案
SD59D24A是SC59E21+SD59F21方案的升级产品,该方案仅用一颗芯片即可轻松管理2A1C快充口,兼容主流PD/QC/FCP/SCP/VOOC等快充协议。方案集成了1路升降压电源控制器,支持双向升降压充放电,同时还提供数码管显示功能。灵活的Type-C口代码升级和内置32位MCU使差异和定制化应用变得十分便利。采用外置MOS设计,可以支持最大100W的快充设计。

产品特点
· 工作电压范围:3.3V~40V
· 支持PD3.0, PPS, QC4.0+, FCP, SCP, SFCP, AFC, BC1.2等快充协议
· 最大支持AABC/AAC/ABC等多口应用
· 支持固件加密升级
· 内置过压保护、过流保护、过温保护
· 集成I2C/UART等通用接口
· 待机功耗100uA(Vbat≥8.4V)
· 封装QFN52-6x6
5.车充升降压快充方案
SC59E21+SD59F25提供了A+C双口车充快充支持。该方案集成了1路升降压电源控制器,兼容主流PD/QC/FCP/SCP等快充协议。其中,SD59F25集成了2个隔离MOS和1个开关MOS,可以支持最大65W设计,大大简化了外围BOM。

产品特点
· 输入6-32V,车充应用
· 双口检测,支持A+C口
· 多协议兼容,支持PD 3.0(PPS)/QC3.0/SCP/FCP等
· 低压大电流高压小电流快充全支持,内置专利算法的数字电源处理器
· 集成开关电源,支持升降压快充
· 更精简的BOM,外置3颗MOS,18-65W
· QFN5*5/QFN6*6封装

得益于中国电子信息产业的飞速发展,士兰微电子已成为国内规模最大的集成电路芯片设计与制造一体IDM的企业之一,其技术水平、营业规模、盈利能力等各项指标在国内同行中均名列前茅。公司的技术与产品涵盖了广泛,并在多个技术领域保持了国内领先的地位,如绿色电源芯片技术、MEMS传感器技术、LED照明和屏显技术、高压智能功率模块技术、第三代功率半导体器件技术、数字音视频技术等。同时利用公司在多个芯片设计领域的积累,为客户提供针对性的芯片产品系列和系统性的应用解决方案。
